夜间抵京,别慌,有车等您!北京将迎返程高峰
正月初五至初七,北京地区各重点场站将迎来返程高峰,客流最高峰预计出现在正月初七,七大火车站到发旅客约137.56万人,其中北京西站、南站当日客流最高,分别为34.25万人次和44.6万人次。
北京市重点站区管委会联手市交通委、国铁北京局集团公司,提供多样化运力接驳保障措施,“一站一策”“一时一策”接旅客返程、回家。
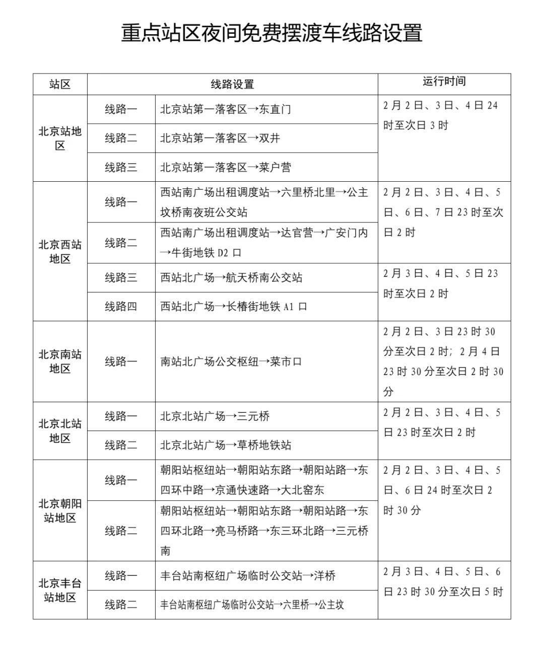
返程高峰开行
14条夜间摆渡线
根据火车站、机场客流情况,北京市交通委适时启动地铁运力提级保障机制,10条地铁线路延长运营时间或提前开门。
2月2日、3日、5日,地铁2号线、3号线、4号线、7号线、14号线、大兴机场线延时运营至凌晨1时,19号线联动延时运营至1时30分;
2月4日,地铁3号线、大兴机场线延时运营至凌晨1时,19号线延时运营至1时30分,2号线、4号线、7号线、14号线延时运营至2时。
2月5日,地铁2号线、7号线、9号线、10号线、16号线提前至5时开门运营。

同时,各大火车站公交运行匹配地铁延时运营情况,动态调整公交车次和发车间隔,延长日班线路运营时间,加密夜班线路运营间隔,增加夜班运力。在返程高峰阶段,备班应急摆渡车43辆,开行14条夜间免费摆渡线路,助力旅客快速离站。航空旅客兜底保障则由机场巴士负责,夜间增加76辆运力储备,并视情开行免费摆渡巴士。
调派3000辆出租车
支援七大站
除公共交通外,出租车加强夜间“保点”和调度,高峰日调派超过3000辆“保点”巡游车支援“七站两场”地区。同时,协调滴滴平台调派630辆网约车组建保障车队,专项用于春运返程大客流应急和兜底保障。2月2日,随着清河站地区网约车接驳区正式启用,北京市内重点火车站地区均设有网约车运营专区,通过电子信息提示屏、人工引导等方式,方便司乘点对点更快碰面,提高网约接驳效率。
客流量最大的北京南站,在北枢纽公交场站D设置了滴滴站点巴士,专线发往朝阳区望京南,途经刘家窑、双井、国贸、三元桥等站点,全程优惠票价均为6.6元/座,旅客可现场扫码或者通过滴滴App购票。1月27日至2月16日,滴滴站点巴士将延长运营时间至次日1时59分。
图片
北京西站地区为方便旅客在停车场内快速辨别方位,以颜色分区,增地标引导,优化出站口引导标识,并注明步行距离。
火车站开放夜间候车区
或不完全闭站
据了解,春运期间七大火车站地区共设志愿服务岗17处,旅客服务中心11处。在调度站等旅客集中等候区,工作人员发放暖心姜汤,保洁车辆变身流动服务站,保安保洁等一线工作人员化身“指路通”。同时,“的士之家”“出租车队工作站”为站区运营的出租车司机师傅们提供多方保障。
考虑到夜间到发、中转等旅客需求,重点站区管委会协调国铁北京局各站,于站内开放夜间候车区域或实行夜间不完全闭站,有需要的旅客可联系铁路工作人员站内休息。
各大场站
地铁延时措施
北京站
①2025年2月1日(正月初四)至2月13日(正月十六),2号线北京站双方向首班车提前10分钟。
②2025年2月2日(正月初五)、3日(正月初六)、5日(正月初八),2号线北京站双方向末班车时间延长至次日1:00。
③2025年2月4日(正月初七),2号线北京站双方向末班车时间延长至次日2:00。
北京西站
①2025年2月1日(正月初四)至2月4日(正月初七)、2月6日(正月初九)至2月13日(正月十六),9号线北京西站双方向首班车提前5分钟。
②2025年2月1日(正月初四)至2月4日(正月初七)、2月6日(正月初九)至2月13日(正月十六),7号线北京西站采取在首班车、二班车间加开列车措施。
③2025年2月2日(正月初五)、3日(正月初六)、5日(正月初八),7号线北京西站上行(开往高楼金站方向)末班车时间延长至次日1:00(终点站为高楼金站)。
④2025年2月4日(正月初七),7号线北京西站上行(开往高楼金站方向)末班车时间延长至次日2:00(终点站为高楼金站)。
⑤2025年2月5日(正月初八),7号线、9号线北京西站开门运营时间提前至5:00。7号线北京西站首班车提前20分钟。9号线北京西站双方向首班车提前10分钟。
北京南站
2025年2月2日(正月初五)、2月3日(正月初六)和2月5日(正月初八)地铁4号线上行、14号线双向延时至次日1:00,2月4日地铁4号线上行、14号线双向延时至次日2:00。
北京朝阳站
2025年2月2日(正月初五)至5日(正月初八),3号线朝阳站下行(开往东四十条站方向)末班车时间延长至次日1:00。
丰台站
2025年2月5日(正月初八),10号线丰台站开门运营时间提前至5:00。
大兴机场
①2025年2月2日(正月初五)、3日(正月初六)、5日(正月初八),大兴机场线末班车时间延长至次日1:00。
②2025年2月4日(正月初七),大兴机场线末班车时间延长至次日2:00。









