首页 >滚动 >正文
北京市政府决定:为基层减负,收回20项行政执法职权
来源:首都之窗2025年03月13日
北京市人民政府关于收回一批行政执法职权的决定
京政发〔2025〕5号
各区人民政府,市政府各委、办、局,各市属机构:
根据《中华人民共和国行政处罚法》《中华人民共和国行政强制法》及《北京市街道办事处条例》等相关法律法规规定,按照党中央全面建立乡镇(街道)履行职责事项清单统一部署,切实为基层减负,市政府决定,收回一批下放到乡镇(街道)的行政执法职权,具体内容如下:
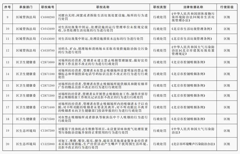
一、自2025年4月1日起,将城市道路管理、城市照明管理、河湖保护管理、建筑(生活)垃圾管理等方面的12项行政处罚和与之相关的行政检查职权收回到区城管执法局行使;将控制吸烟方面的6项行政处罚和与之相关的行政检查职权收回到区卫生健康委行使;将生产经营活动产生噪声干扰、服装干洗和机动车维修等项目产生异味和废气等2项行政处罚和与之相关的行政检查职权收回到区生态环境局行使。
二、市政府有关部门要高度重视,指导各区落实收回行政执法职权工作,进一步细化配套措施。各区要统一思想,组织区政府有关部门与乡镇(街道)按照《北京市人民政府办公厅关于印发〈机构改革期间行政执法工作衔接规则〉的通知》(京政办字〔2018〕42号),做好收回行政执法职权的工作衔接。
因法律法规规章变更,需要对收回行政执法职权清单内的事项进行名称变更、事项合并、权限划分调整的,按照权力清单动态管理相关规定执行,市政府不再另行作出决定。
北京市人民政府
2025年3月7日


【责任编辑:杨海琴 编辑:何欣】









