马龙,获国家级教练资格(正高级职称)!
来源:北京日报2025年12月24日
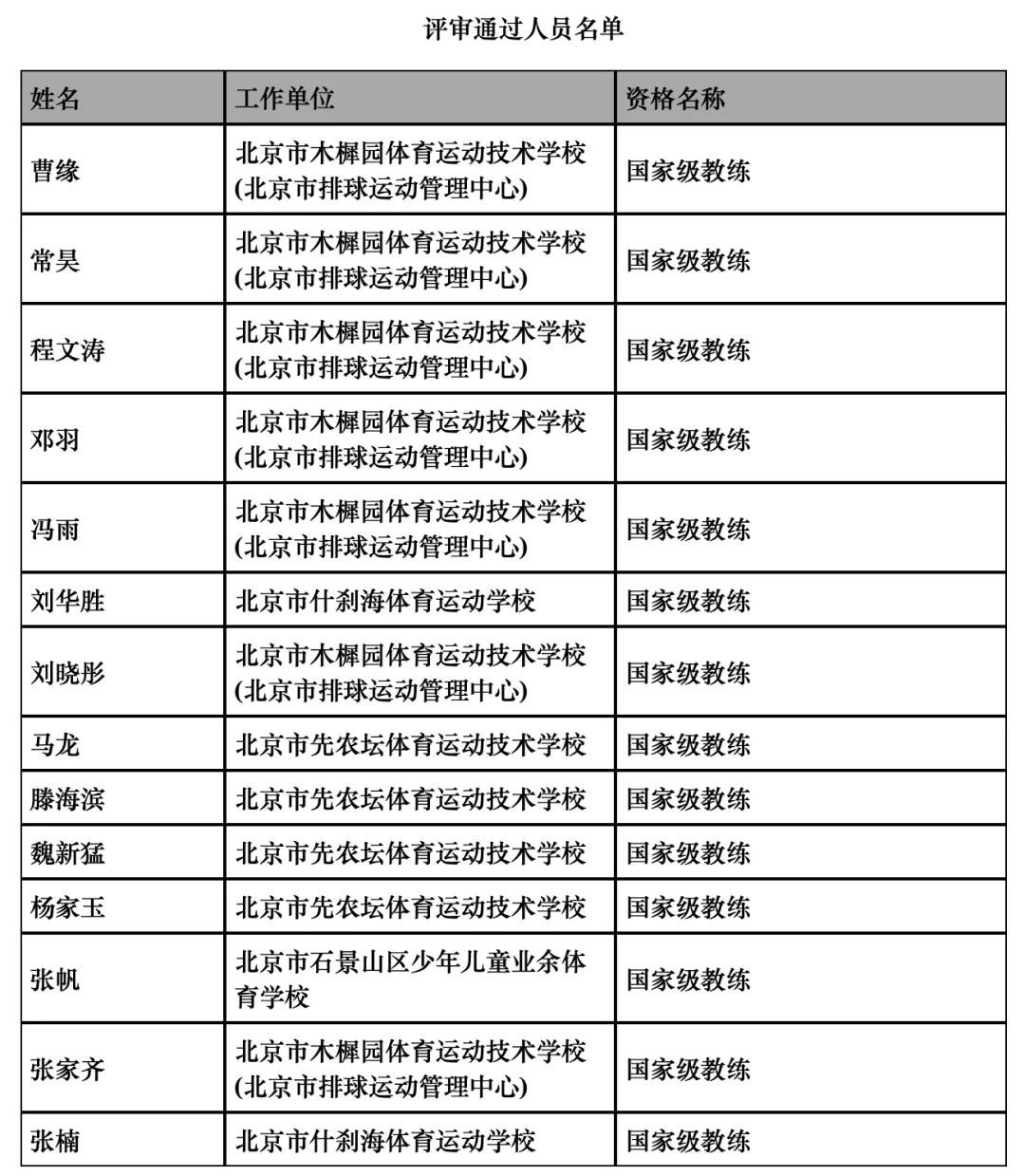
据北京市人社局网站,近日,北京市高级专业技术资格评审委员会发布公示,曹缘等14人通过了国家级教练专业技术资格评审。
公示显示,乒乓球运动员马龙、跳水运动员曹缘、花样游泳运动员冯雨等多位奥运冠军在列,获得国家级教练资格。


另据报道,今年12月20日,中国乒乓球协会官网正式发布《中国乒乓球协会关于举行洛杉矶奥运周期国家乒乓球队教练员竞聘的通知》,正式启动新周期国家队教练员公开竞聘工作。
竞聘工作将通过公开报名、资格审核、竞聘陈述和答辩、评审委员会无记名投票以及最终结果公示等环节,产生总教练1人、副总教练1人、国家队男女队主教练各1人、国家青年队男女队主教练各1人、国家队教练员12人、国家青年队教练员10人。

马龙,1988年10月20日出生于辽宁省鞍山市,国际级运动健将,中国乒乓球运动员,中国男子乒乓球队运动员兼队长。2017年本科毕业于上海交通大学,马龙是首位集奥运会、世锦赛、世界杯、亚运会、亚锦赛、亚洲杯、巡回赛总决赛、全运会单打冠军于一身的超级全满贯男子选手。
在第十五届全运会乒乓球项目男团决赛中,马龙一人得两分,率领北京队以3:1战胜上海队夺冠。
夺冠后,马龙在社交媒体写道:完美,谢谢大家。
“这二十年走过来,自己也没想到,或许十年前也没有想到自己还能站在这样一个舞台。”马龙在赛后采访中表示,20年时光过去,自己依然保留对乒乓球最纯真的热爱和拼搏精神,这是他能坚持到现在最重要的原因。
【责任编辑:陈戈辉】









