首页 >要闻 >正文

13家职业俱乐部被扣分罚款 李铁等73人被终身禁止从事足球相关活动

——中国足球持续高压打击“假赌黑”

作者:郭剑 来源:中国青年报客户端2026年01月29日

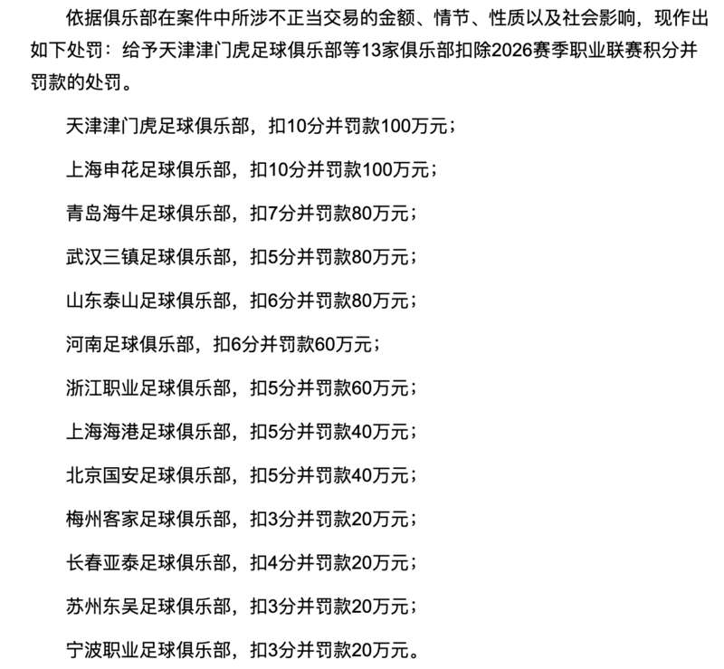
13家职业俱乐部被扣分罚款。中国足协官网截图

中国青年报客户端北京1月29日电(中青报·中青网记者 郭剑文/摄)1月29日,公安部、国家体育总局、中国足协在北京联合召开足球行业“假赌黑”问题专项整治行动新闻发布会,公安部治安管理局、国家体育总局竞体司、中国足协相关负责人出席发布会。

公安部、国家体育总局、中国足协在北京联合召开足球行业“假赌黑”问题专项整治行动新闻发布会。

公安部治安管理局负责人介绍了近期公安机关在足球领域持续深化打击“假赌黑”违法犯罪的工作情况。公安部将持续会同体育行政部门,保持依法严查、严打高压态势,切实配合推动相关工作走深走实。

73名足球行业从业人员被终身禁足。中国足协官网截图

中国足协负责人通报了本次行业处罚的具体情况。中国足协纪律与道德委员会依据《中国足球协会纪律准则》,给予天津津门虎足球俱乐部等13家俱乐部扣除2026赛季职业联赛积分并罚款的处罚;对经司法部门生效判决认定构成犯罪的陈戌源、李铁等73名从业人员,给予终身禁止从事任何与足球有关的活动的处罚;对在案件中查实存在违法行为、经检察机关依法决定不起诉的3名从业人员,给予禁止从事任何与足球有关的活动五年的处罚。中国足协负责人强调,中国足协将始终保持严的基调不动摇,以“零容忍”的态度持续惩治足球领域各类违规违纪问题。

国家体育总局竞体司有关负责人表示,本次处罚彰显了体育总局严厉整肃足球行风的坚定决心。国家体育总局将坚决贯彻落实党中央、国务院关于足球振兴发展的决策部署和中央纪委国家监委关于足球领域以案促改促治促发展工作要求,会同公安部指导中国足协坚决查处足球领域腐败案件,坚决惩治违规违纪问题,坚决纠治破坏行风建设的行为。同时,进一步压实各级体育行政部门、足球协会,以及中足联行业监管责任,强化系统施治、提升监督效能,持续巩固拓展“假赌黑”治理的成效,为坚定不移推进足球振兴发展提供更加坚强的政治保障。



【责任编辑:曹竞】