首页 >滚动 >正文
工人在酸菜池内吸烟吐痰,处罚结果公布!
来源:中国青年报官微2026年02月02日
国家企业信用信息公示系统近日公开的行政处罚决定书显示,辽宁润泽农业有限公司因未按责任制要求落实食品安全责任的行为,被兴城市市场监督管理局罚款5万元并责令停产停业,法定代表人杨勇被罚款100万元。

图自国家企业信用信息公示系统
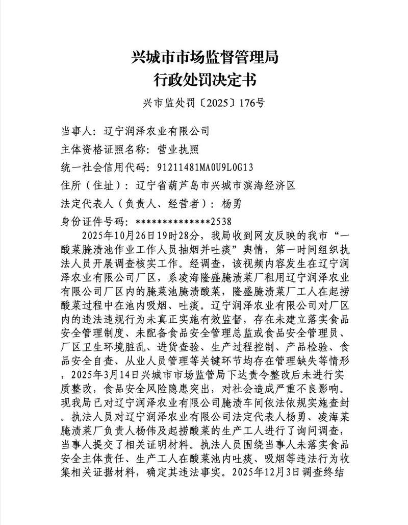
行政处罚决定书显示,2025年10月26日,兴城市市场监督管理局收到网友反映的兴城市“一酸菜腌渍池作业工作人员抽烟并吐痰”舆情,第一时间组织执法人员开展调查核实工作。
经调查,该视频内容发生在辽宁润泽农业有限公司厂区,系凌海隆盛腌渍菜厂租用辽宁润泽农业有限公司厂区内的腌菜池腌渍酸菜,隆盛腌渍菜厂工人在起捞酸菜过程中在池内吸烟、吐痰。
辽宁润泽农业有限公司对厂区内的违法违规行为未真正实施有效监督,存在未建立落实食品安全管理制度、未配备食品安全管理总监或食品安全管理员、厂区卫生环境脏乱、进货查验、生产过程控制、产品检验、食品安全自查、从业人员管理等关键环节均存在管理缺失等情形,2025年3月14日兴城市市场监管局下达责令整改后未进行实质整改,食品安全风险隐患突出,对社会造成严重不良影响。
现兴城市市场监督管理局已对辽宁润泽农业有限公司腌渍车间依法依规实施查封。
辽宁润泽农业有限公司成立于2017年6月,注册资本5000万元。
此前报道
2025年10月,有网友发布视频称,辽宁兴城市一酸菜企业的生产车间制作环境恶劣,有工人作业时抽烟吐痰。
10月27日,兴城市市场监督管理局发布通报表示,已全部扣押该批次酸菜,未流入市场,将销毁。相关涉事企业正在接受调查。将依法严惩违法企业和相关责任人。

现场视频显示,一男子站在酸菜池中用钢叉将酸菜翻动并铲至一旁,男子在工作过程中抽烟,并在酸菜池中随口乱吐。

来源:兴城市市场监督管理局、中国新闻网、九派新闻
【责任编辑:李丽 编辑:郭艳丽】









