青年早新闻|歼-15挂弹起飞高空缠斗驱离外机,影像公布
今天是6月29日,中国青年报“青年早新闻”来了——“青年关注、关注青年”!
几分钟速览最新热点,带你走近“宝藏学校”、触达“青春团讯”、学习“榜样人物”、了解“服务动态”。
中使馆回应加拿大命令海康威视停止运营
6月27日,加拿大政府以所谓“国家安全”为由,命令海康威视加拿大有限公司停止在加拿大运营并关闭其加拿大业务,严重损害中国企业合法正当权益,干扰破坏中加正常经贸合作,中方对此强烈不满和坚决反对。

歼-15挂弹起飞高空缠斗驱离外机,影像公布
海军山东舰航母编队将访问香港
据国防部消息,经中央军委批准,7月3日至7日,由航空母舰山东舰,导弹驱逐舰延安舰、湛江舰,导弹护卫舰运城舰组成的海军舰艇编队将访问香港,期间组织系列开放参观和文化交流活动,让香港同胞更加直观、深入地了解新时代国防和军队建设发展情况。
今年阅兵式有可能看到哪些新舰载机?专家点评
3所新军校,正式成立
6月28日,陆军兵种大学、信息支援部队工程大学、联勤保障部队工程大学3所新调整组建的军校举行成立大会。3所新军校均为高等教育院校,面向社会招收普通高中毕业生。
“一朝犯错,困扰终身”的违法记录,将彻底封存
全文2万余字,共6章144条,6月27日,在历经两年三次审议后,新修订的《治安管理处罚法》,在十四届全国人大常委会第十六次会议上表决通过,将于明年1月1日起施行。
“将对美国造成巨大伤害”马斯克再批特朗普政府税改法案
当地时间6月28日,美国企业家埃隆·马斯克在社交媒体平台上发文表示,美国参议院关于大规模税收与支出法案的最新草案“将摧毁美国数百万个就业岗位,并对美国造成巨大的战略伤害”。

这并非马斯克第一次批判特朗普力推的税改法案。
当地时间5月22日,美国国会众议院通过被特朗普称为“大而美”的大规模税收与支出法案后,马斯克表达不满,称这项法案将增加联邦赤字,“与政府效率部正在推进的目标背道而驰”。
当地时间6月4日,马斯克加大了对特朗普减税法案的攻势,呼吁美国民众联系他们的立法者,以“扼杀”该法案。马斯克在社交媒体上称“让美国破产是不对的”。
伊朗外长出席国葬后发声:鲜血可流 但寸土不让!

据央视新闻,当地时间6月28日,伊朗外交部长阿拉格齐在出席为以伊冲突中遇难人员举行的悼念活动后表示,面对两个拥有核武器的政权,伊朗人民展现了英勇的抵抗精神,坚定捍卫了自身的尊严与荣誉。
阿拉格齐指出,伊朗人民曾献出鲜血,却未曾让出一寸土地。伊朗与“投降”一词毫无关联。
北京:教育科技人才三子落定 满盘皆活
这是一座活力与机会兼具的超大城市:95后青年姜哲源建立的企业松延动力拿下超2500台机器人生产订单;目标直指太空的商业航天企业星河动力预计今年发射火箭次数达两位数;以“中关村速度”建起来的北京中关村学院已累计招收博士生600名,着力培养科技创新人才……
党的二十大报告指出,教育、科技、人才是全面建设社会主义现代化国家的基础性、战略性支撑。在此背景下,北京整合设立教育科技人才工作领导小组,统筹谋划和推进教育强国首善之区、国际科技创新中心和高水平人才高地建设,推进教育科技人才一体化发展走在全国前列。查看详情
年轻人选专业,要注意打好基础
全国政协常委、中国科学院院士、清华大学教授欧阳明高6月27日在全国政协“委员科学讲堂”上,被问到了一个有关如何选专业的问题。他回答说,在新的学科发展形势下,年轻人选择专业时,要打好基础,不要太“偏科”。
当天,全国政协“委员科学讲堂”在北方工业大学举行,欧阳明高以“中国新能源汽车革命”为题,从动力电动化、整车智能化、能源低碳化3个维度,向包括大中学生在内的700多名听众讲述了我国在新能源汽车领域“换道超车”的历程。查看详情
国内首场机器人足球3V3 AI赛落幕 清华火神队夺冠

6月28日,2025世界人形机器人运动会首场测试赛——国内首场机器人足球3V3 AI赛落幕。经过小组预选赛与半决赛角逐,决赛环节,清华火神队以5:3夺得冠军,中国农业大学山海队获得亚军,清华大学未来实验室Power智能与北京信息科技大学Blaze光炽队并列获得季军。
网传“环海南岛摩旅被民警私家车逼停”,警方发布通报回应质疑

洪峰过境三天后,贵州榕江再迎洪水

洪峰过境3天后,“村超发源地”贵州省榕江县再度遭遇洪水。
6月28日中午,榕江县人民政府防汛抗旱指挥部发布预警信息,榕江县都柳江石灰厂水文站6月28日约于17时出现洪峰水位253.5米、洪峰流量预计达8360立方米每秒,超出保证水位两米。经会商研判,县人民政府防汛抗旱指挥部决定从6月28日12时30分起,将第6号防汛Ⅱ级应急响应提升为防汛Ⅰ级应急响应。查看详情
直击贵州榕江新一轮洪峰速度有多快:县城街道7分钟被完全淹没
贵州榕江:恳请社会救援队伍暂缓自行前往救灾现场

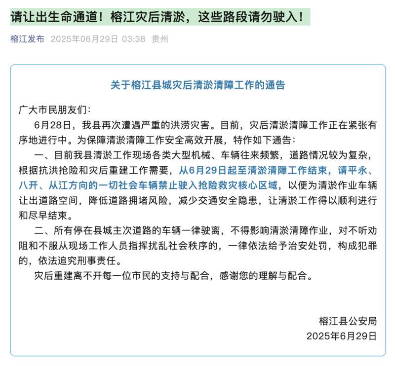
请让出生命通道!榕江灾后清淤,这些路段请勿驶入!
6月29日,榕江县公安局发布关于榕江县城灾后清淤清障工作的通告,详情:

整理:王增强









