青年早新闻|成都世运会开幕式最后一次联排 奥运冠军执旗手阵容亮相

今天是8月6日,星期三,中国青年报“青年早新闻”来了——“青年关注、关注青年”!
几分钟速览最新热点,带你走近“宝藏学校”、触达“青春团讯”、学习“榜样人物”、了解“服务动态”。
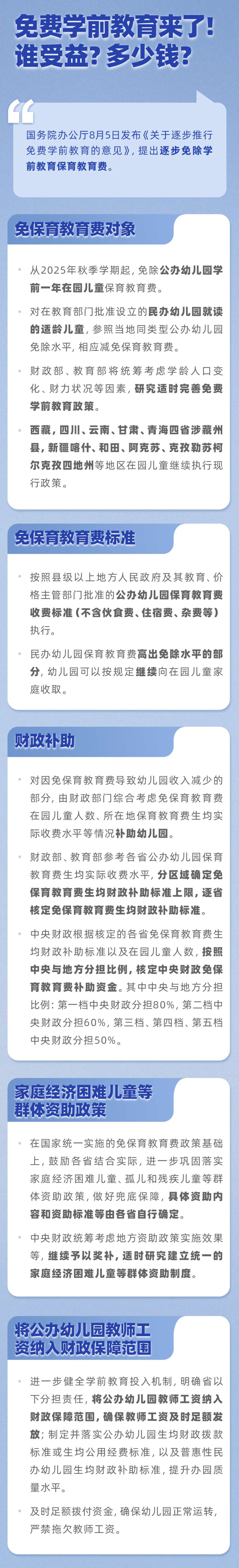
免费学前教育惠及哪些人群?一图了解

七部门联合印发《关于金融支持新型工业化的指导意见》
据中国人民银行官方微信消息,为深入贯彻党的二十届三中全会精神,落实全国新型工业化推进大会部署,加快金融强国和制造强国建设,近日,中国人民银行、工业和信息化部、国家发展改革委、财政部、金融监管总局、中国证监会、国家外汇局联合印发《关于金融支持新型工业化的指导意见》。附:原文
成都世运会开幕式最后一次联排 奥运冠军执旗手阵容亮相

8月7日,成都2025年第12届世界运动会就将开幕。8月5日晚,导演组进行了开幕式前最后一次全流程联合彩排。
成都世运会开幕式场地“天府之檐”灯火通明,全流程联排对包括运动员入场、文艺表演等在内的各个环节进行了全要素、高强度检验,确保每个细节精准到位。
在5日晚的最后一次联排中,多名即将在开幕式上担任执旗手的奥运冠军已悉数抵达成都,并全程参与了当晚的关键排练。同时,导演组针对灯光、音效、转场衔接等持续优化调整。

随着最后一次全流程联排顺利完成,成都世运会开幕式筹备工作进入最后倒计时。8月7日晚,这场汇聚全球目光的体育文化盛会将正式揭幕。
巴厘岛快艇倾覆:船上至少8名中国游客 事发航道已封闭
据央视新闻,印度尼西亚巴厘岛8月5日发生快艇倾覆事故后,当局已关闭事发航道,禁止其他船只通行。
当日下午3时许,一艘载有80人的快艇从努沙佩尼达港出发,驶往巴厘岛沙努尔港途中遭巨浪袭击,导致船只翻覆。事故造成2名中国公民遇难、1名印尼籍人员失踪,其余77人获救。
据中国驻登巴萨总领馆消息,初步统计船上至少有8名中国公民,其中2人遇难,受伤送医治疗的3人当晚已经出院。事故发生后总领馆立即启动应急机制,与印尼有关部门保持密切联系,核实中国公民伤亡情况,赴医院看望慰问伤者,协助通知死者国内亲属,全力处置有关善后事宜。
目前,搜救工作仍在进行,失踪者为23岁的印尼籍船员,相关部门正进行打捞和搜救。
为国乒加油!WTT横滨冠军赛首轮赛程出炉
WTT横滨冠军赛,将于8月7日(本周四)至8月11日在日本横滨文化体育馆举行。
首轮比赛对阵赛程公布,王楚钦首轮对阵国乒队友陈垣宇,孙颖莎首轮对战韩国选手朱芊曦。


此前,官方公布了国乒参赛名单。

中国男篮战胜东道主沙特队 取得亚洲杯小组赛开门红

北京时间8月6日,2025男篮亚洲杯小组赛第一轮,中国队93-88战胜东道主沙特阿拉伯队取得开门红。中国队小组赛第二场比赛将于8月7日16:00进行,对手是印度队。
6女生合照被造谣用来引流,当事人选择用法律反击,法院判了

“彩礼都是10万,你会选哪一个做女朋友?”
2023年10月,一张配着这句话的照片在网上引发热议。画面中六名女孩站在树前,穿着日常、笑容自然,可配文却宛如相亲广告。这张照片迅速引发网友围观,有人调侃,有人评价外貌,还有人当真要联系相亲。
照片中的主角,正是广东女孩小婷和她的五位大学室友。这张合影拍摄于一场迟到的毕业旅行,她们在一棵古树前定格了青春,也为珍贵的友谊留下纪念。后来小婷就将这张照片分享到了社交平台,本是记录旅途的美好回忆,但这一切,在被人盗图、造谣之后,彻底变了味。详情
“中老年”商场,想要留住年轻人

中国连锁经营协会1月份对全国排名前100的购物中心企业、综合零售商等进行了调研,超过半数的购物中心去年全年线上销售呈现上升趋势。全国各地的购物中心正使出浑身解数,试图让年轻人多停留一会儿。详情
华强北的小“单王”,请注意安全
正值暑假,天气炎热,深圳华强北的一群孩子“抢单”也热。据媒体报道,在当地外卖高峰期,外卖员忙不过来时,会把订单“外包”给放暑假的“小孩哥”。
他们大多10-12岁,有的家长在旁陪同,有的独自“营业”。
一些孩子胸前挂着收款二维码,主动揽活,让外卖员每单扫码付一两元。因为华强北商户林立,外卖高峰单量巨大,早就诞生了“职业代送人”群体。这些“外卖员的外卖员”再把订单转给代送的孩子,一元钱让他们跑腿,自己挣一元中介费。详情
文质彬彬·每日好词语

今日天气

广东大部、广西中东部、湖南南部、江西南部、四川东南部、重庆西南部以及河南西部和东北部、山东西南部和半岛北部、辽宁东南部、云南南部等地部分地区有大到暴雨,其中,广东中西部、广西东部、四川东南部等地部分地区有大暴雨,局地特大暴雨。









