青年早新闻|事关互联网健康科普,已有医生被处罚
今天是11月8日,中国青年报“青年早新闻”来了——“青年关注、关注青年”!
几分钟速览最新热点,带你走近“宝藏学校”、触达“青春团讯”、学习“榜样人物”、了解“服务动态”。
正式入列!60秒回顾福建舰经典名场面
我国第一艘电磁弹射型航空母舰福建舰入列授旗仪式5日在海南三亚某军港举行。

福建舰是我国第一艘电磁弹射型航空母舰,也是我国第三艘航空母舰,舷号为“18”,2022年6月下水命名。福建舰由我国完全自主设计建造,其电磁弹射技术处于世界先进水平。
福建舰入列,意味着什么?
当代记者的日常belike ?用各种影视综cut打开新闻人的生活
11月8日是第26个中国记者节,祝各位同行节日快乐!
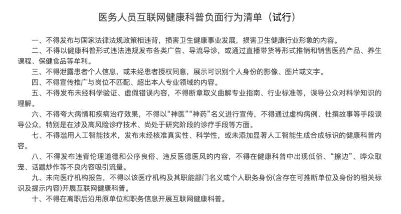
多部门联合印发互联网健康科普负面行为清单 不得宣传推广与岗位不匹配、超出本人专业领域的内容
11月7日,国家卫生健康委、国家中医药局、国家疾控局联合印发《关于医务人员互联网健康科普负面行为清单(试行)的通知》(以下简称《通知》),《通知》聚焦当前互联网健康科普中存在的问题,按照相关法律法规规定,提出了十条负面行为清单。其中包括,不得宣传推广与岗位不匹配、超出本人专业领域的内容;不得在离职后沿用原单位和职务信息开展互联网健康科普。

自2025年6月以来,中国青年网“青蜂侠”持续报道“短视频平台上医生科普名义荐药”一事引发广泛关注。大量医生话术雷同,甚至出现医生跨界推荐处方药的情况。相关MCN公司提供的报价单显示,多名网红医生账号在列,价格在千元至几十万元不等。

该系列报道发出后,已有医院对涉事医生作出相关处罚。多个医院依据规定,责令医生下架相关视频;有医生被责令注销相关平台账号,停止发布违规内容;另有医生被给予组织处分,相关账号被勒令停止运营。
伊朗总统:愿在国际法框架内谈判 但不会接受羞辱
中央广播电视总台记者当地时间7日获悉,伊朗总统佩泽希齐扬在近期的一次讲话中表示,美国武装以色列,却告诉伊朗不要拥有导弹,不要拥有自卫权。伊朗不想要战争,但也不会任由他国侵犯。
佩泽希齐扬表示,伊朗没有制造核武器的想法,并愿意在国际法框架内进行谈判,但伊朗不会接受羞辱。
马杜罗:美连续威胁14周 委不为所动
当地时间11月6日,委内瑞拉总统马杜罗在一场活动中表示,尽管美国14周以来一直在威胁委内瑞拉,不断加强军事部署,但委内瑞拉“不为所动”。
马杜罗称,任谁也阻止不了委内瑞拉推进实现真正的民主与和平。
而就在马杜罗作出这番表态同一天,2架美军B-52战略轰炸机再次接近委内瑞拉海岸。
三甲医生说|以为是感冒却被确诊为肺结核?
科普一下|健身?养生?听听中医怎么说










